摘要:
建筑業5000多萬農民工的有序復工問題關系到經濟社會穩定大局。中國經濟信息社和中國建設報社、中國勞動學會近期針對地方政府部門、建筑企業、建筑工人開展的聯合調研結果顯示,目前各地重大工程復工率較高,支持政策和相關保障等較為充分,但多數非重大工程項目仍面臨工人返崗率低、工地食宿條件簡陋、建筑材料價格上漲等突出問題,極大地制約著復工復產。由于一季度并非建筑業施工旺季,多家受訪企業表示,如果盡快實現有序復工復產,后三個季度趕工有望彌補一季度施工缺口。
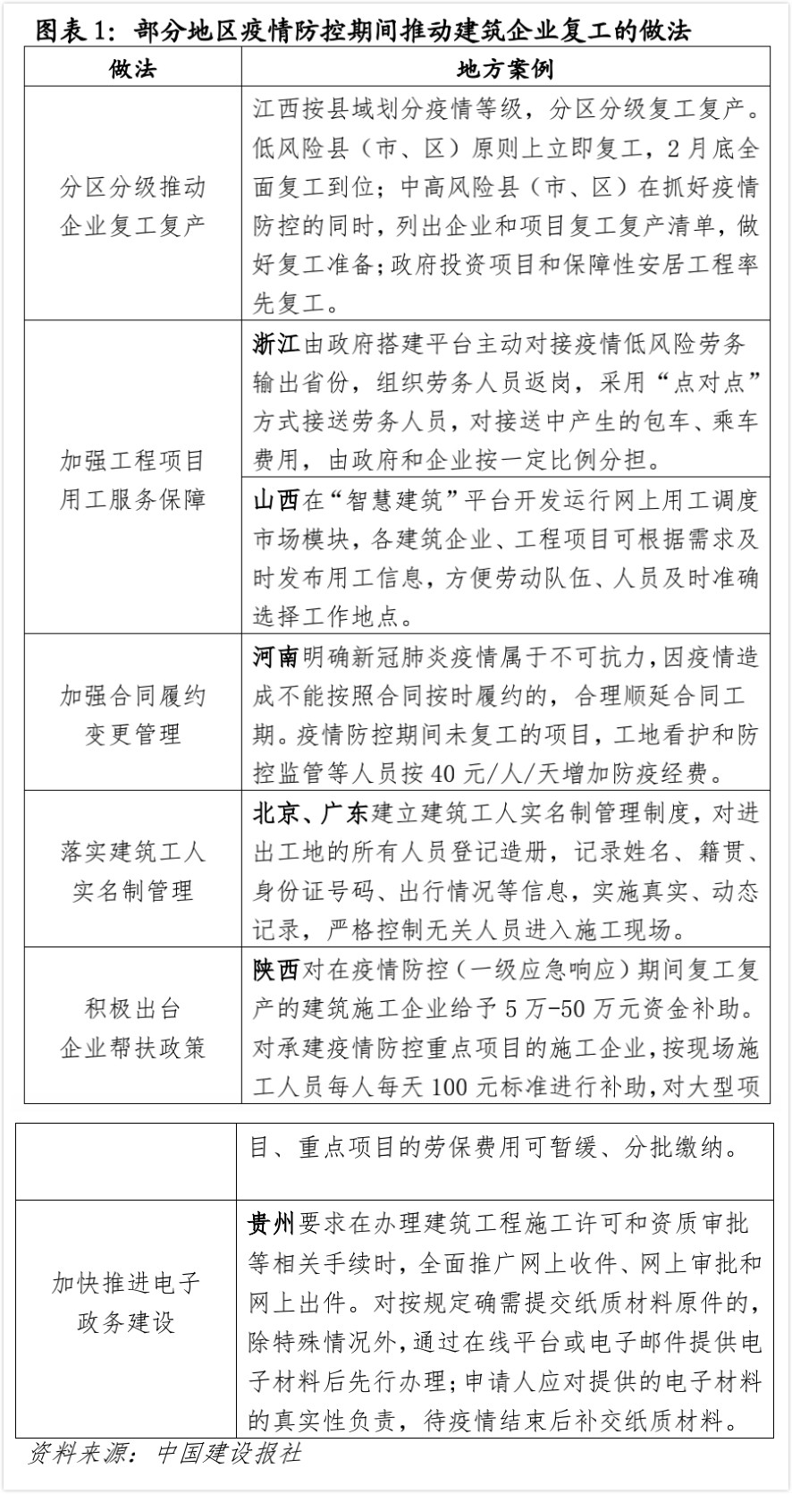
專家認為,建筑工地作業環境標準化程度低、建筑工人流動性高、職業化程度低、規范化管理水平低,應急處置能力存在較大短板。建議各地在人員防控、防疫物資和建筑材料運輸等方面通盤考慮、精準施策,對用工荒以及用工成本的上升,應實事求是地調整造價定額中的相應收費標準,合理合法為企業減輕負擔,避免企業在用工荒、趕工期的雙重壓力下,在工程質量上做減法來彌補損失。
現階段應加快引導傳統建造方式轉型升級,大力推廣裝配式建筑和工業化建造方式,以此次疫情為契機,搭建線上用工信息平臺,制定建筑工人相關職業技能標準和評價規范。建筑工人職業化可在一定程度上解決建筑行業工人流失率高、流動性大、獲得感低等問題。
一、建筑工地復工面臨多重不利因素
為保障經濟正常運行,各地在高度重視防疫工作的同時,積極引導建筑工地有序復工。但受多重不利因素制約,多地在建工程復工率并不高,工期普遍延誤,建筑企業回款不及時,部分企業甚至面臨資金鏈斷裂風險。
(一)多地在建工程復工進度緩慢
從調研情況來看,建筑企業對工地現場疫情防控起主要作用,各地政府也在持續加強對工地防疫工作的引導和監督,對企業給予政策支持。

在住房和城鄉建設部等部委以及各地方政府部門的推動下,截至3月8日,全國房屋建筑和市政基礎設施工程19.25萬個在建項目中,已復工11.19萬個,復工率為58.15%。
此次工地停工時間與往年相比明顯拉長,項目工期普遍延誤。新華社經濟分析師認為,復工進度過緩將導致工期延誤、項目違約,施工企業承壓,停工時間越長對企業和行業的不利影響越大。
(一)工期延誤導致工程成本大幅增加
業內人士表示,工期延誤將導致項目不能如期交付,施工單位需按延期天數向建設單位支付違約金,個別項目違約金高達每天幾萬元,直接造成工程成本大幅度提高。
工期延誤分兩種情況。一是工程所在地政府明確要求推遲復工,導致工期延誤。這種情況下,因疫情防控造成的損失和費用增加,適用合同不可抗力相關條款,規定時間內延期可免除違約金。受疫情影響,可能發生的人工、材料設備、機械價格的波動,由發承包雙方根據工程實際情況共同承擔。
二是工程所在地未強制要求推遲復工,但工程所需的勞務或物資停工停產,間接影響工程復工。這種情況下,盡管按照合同法規定,本次疫情構成不可抗力,施工單位有權通過主張順延工期免除其工期違約責任,但需在一定范圍內,程序較復雜、占用時間較長。這導致多數施工單位仍需支付大量違約金。
上海建領城達律師事務所表示,獲得工期順延需要舉證證明存在不可抗力、不可抗力與工期延誤具有因果關系、申請順延天數的合理性等內容,考慮到各地法院的自由裁量和不同裁判傾向,只能最大程度列舉承包方可以主張順延的工期,工期是否能夠全部獲得發包方或裁判人員支持則具有不確定性。
除此之外,即便如期復工,工地現場的疫情排查和消毒、醫療防護用品的購置、疑似感染人員的隔離和處置、勞務及材料的緊缺和費用上漲,都將推高工程成本。據了解,建筑工程材料多數執行信息價,目前市場價格大幅上漲,一旦信息價調整過低或者滯后,將導致信息價與材料購買價倒掛,造成大量工程虧損。
(二)部分企業面臨資金鏈斷裂風險,民工面臨欠薪風險
延遲復工造成的合同產值萎縮、材料閑置、勞務費用上升、回款不及時等導致部分建筑企業面臨資金鏈斷裂風險。需關注農民工復工后面臨的欠薪風險。
受疫情影響,企業無法參與市場招投標,合同產值萎縮。已經運至施工現場的材料和工程設備的損壞(修復)費用、工程機械設備租賃費用、辦公租賃費用、必須支付的管理人員和留守工人工資、工地現場安全維護費用等多項支出導致企業面臨大量損失。工期停工、延期導致企業不能按期回收工程款,企業現金流更加緊張,財務費用增加。部分民營建筑企業資金無法正常運轉,面臨資金鏈斷裂危險。受此影響,農民工面臨欠薪風險,之前被拖欠的薪酬討回難度增大。
二、四方面問題制約建筑工地復工
整體來看,各地住房和城鄉建設部門、建筑企業、施工單位等均投入大量人力、物力、財力開展工地復工和現場防疫工作,但目前工地復工仍面臨工人短缺、防控物資不足、建筑材料價格上漲等問題。
(一)建筑工人不足,招工難返崗難問題突出
北京建工集團有限責任公司黨委書記、董事長樊軍表示,近年來,快遞等行業對年輕勞動力吸引力更強,建筑業因工作強度大、報酬水平不高、工作環境差等問題,招工難問題本就愈發突出。這段時間受疫情影響,部分工人無法返京,部分工人返京后需要暫時隔離,短時間難以上崗,這導致企業面臨更加嚴峻的“用工難”局面。
全國主要城市仍然處在高風險和較高風險等級,風險防控較為嚴格,外來務工人員需要14天的隔離,企業自擔成本費用,很大程度上限制了用工返崗。
(二)建筑工地食宿條件難達標,施工單位不敢冒險
多位業內人士反映,部分地方政府出資接工人返程復工,一定程度上緩解了企業壓力,但工人返工后,大多住集體宿舍,14天隔離期的食宿問題難以解決。
“工人返津后隔離期間的工資誰出?在哪里隔離?工人如何單獨吃飯、住宿?根據工地施工的特點,多數中小企業很難做到?!碧旖蚍€領建筑工程有限公司董事長秦建發說,復工后工地一旦發現一例確診病例,將立刻停工,并按事故處理。開發商和施工單位都不敢冒險,大家普遍對復工持謹慎態度,寧可延誤工期。
(三)防疫物資匱乏,防控措施難以落實到位
在調研中,企業普遍反映,口罩、防護服、紅外線測溫儀等防護物資缺口較大,這是制約建筑工地復工的普遍性問題。
國家發展改革委3月2日宣布,2月29日,全國口罩日產能達到1.1億只,日產量達到1.16億只。而據中國紡織品商業協會安全健康防護用品委員會預測,如果全國全面復工復產,口罩的日需求量將達到5億只。防疫物資供需仍存在很大缺口。
在河南省新鄉市,盡管該市口罩等防疫物資生產企業眾多,是河南省防護物資生產企業的主要集中地,但企業全面復工后,按每人每天2個口罩計算,該市規模以上工業企業職工約30萬人,口罩需求約每日60萬只,產量無法完全滿足需求。
(四)建筑材料供需失衡增加施工成本
經濟運行是一個完整的產業鏈循環,任何一個環節阻滯,上下游企業都無法正常運轉。目前全國各地疫情防控等級不同,企業自身條件不同,復工復產進度也存在差異。
從調研情況看,建筑材料供需失衡問題廣泛存在,部分地區鋼筋、水泥、砂石等原材料短缺,價格上漲。中國建材聯合會專職副會長陳國慶表示,預計今年1-2月全國規模以上水泥產量同比下降49%,商品混凝土、水泥混凝土制品、技術玻璃、陶瓷磚、建筑石材等產品產量將較上年同期下降超過30%。
據蘇錫常南部高速公路副總工程師周欣介紹,疫情期間江西、重慶的采砂、采石公司中斷生產,建筑材料長時間無法到位,目前上游產能正在逐步恢復。
三、加快智能化升級緩解建筑工地復工壓力
專家指出,建筑工地作業環境標準化程度低、建筑工人流動性高、職業化程度低、規范化管理水平低,應急處置能力存在較大短板。各地宜全盤安排、精準施策,合理合法減輕企業負擔,加快引導傳統建造方式轉型升級,大力推廣裝配式建筑和新型工業化建造方式,并以疫情為契機,搭建線上用工信息平臺,制定建筑工人相關職業技能標準和評價規范。
一是實事求是地調整造價定額中的相應收費標準,避免企業在用工荒、趕工期的雙重壓力下,在工程質量上做減法來彌補損失。
對于復工后疫情防護成本、用工成本和原材料成本的上升,政府部門應實事求是地調整造價定額中的相應收費標準,合理合法為企業減輕負擔,引導各方參與者按照實際情況補充協議,共同維護公平有序的市場環境,保證良好的工程質量。
湖南省住房和城鄉建設廳已明確規定,針對疫情防護措施、人工工資及材料價格變化等導致的工程價款變化,可按規定另行簽訂補充協議,費用由承發包雙方簽證確認,按照實際情況調整。
疫情期間建筑企業資金壓力大,對于農民工工資保證金可進行適當減免。目前,重慶已實行農民工工資保證金減免政策,對建設單位、施工總承包企業在重慶市內上一年度未發生拖欠的減免50%,連續兩年未發生拖欠的減免60%,連續三年未發生拖欠的免繳農民工工資保證金。
對于農民工面臨的欠薪風險,建議各地人社、發改等部門依托信息化平臺整理、歸集農民工工資支付相關信息,定期發布“農民工薪資發放誠信指數”、“企業紅黑名單”;對欠薪失信企業,可通過通報批評、信用評價扣分等方式,加大警示懲戒力度,推動形成不敢欠薪、不能欠薪、不愿欠薪的社會氛圍。
另外,各地相應管理機構應積極主動作為,加強疫情防控期間建設工程人工、材料價格和疫情防護措施費用監測,及時準確發布和調整各類建設工程造價信息,為發承包雙方合理確定工程價款提供依據。
二是加快轉變傳統建造方式,大力推廣裝配式建筑;提高全行業智能化水平,確保信息流和物流暢通。
疫情之下,裝配式建筑工廠化生產比傳統建筑現場施工用工少的優勢凸顯,工廠復工比工地復工更容易實現。業內人士認為,疫情對建筑行業造成沖擊,但也是行業轉型的契機。
未來裝配式建筑企業將分為兩種發展模式。一種是綜合的大型產業集團,對建筑項目從策劃到建設,直至最終的運營維護實施全過程管理;另一種是“?!薄熬薄凹狻钡膶I企業,在某一個領域內做優、做精、做專,在市場化的條件下形成標準化、通用化的產品。
樊軍認為,目前實施裝配式建造的項目在節約用工方面的潛力未完全發揮,主要原因是施工技術不夠成熟、產業工人不足、預制構件的質量和供應能力仍需提升?!耙虼?,現階段還需要政府繼續出臺優惠政策和鼓勵措施,推動裝配式建筑的持續發展。”
廣聯達科技股份有限公司總裁袁正剛建議,建筑企業應積極運用云計算、大數據、物聯網、人工智能等數字化技術,更多采取線上協調的方法組織生產,確保信息流和物流“兩流”暢通。信息流部分,要完善協同業務管理系統,實現項目、企業管理一體化;物流部分,企業可通過完善供應鏈建立自己的集中采購平臺,通過其他信息技術,實時掌握供方產品加工、運輸等動態,在與供應商充分有效聯動的基礎上切實保障物流暢通。
三是深化勞務用工制度改革,搭建線上用工信息平臺,建立建筑業工人培養體系和職業技能鑒定體系,切實解決勞動力短缺問題。
業內人士認為,可引導施工單位培養以特種作業工種、高技能建筑工人為主的自有建筑工人隊伍,作為技術骨干承擔施工現場作業帶班或監督等工作;鼓勵建筑施工企業建立自有裝配式專業工人隊伍,提高裝配式建筑專業化施工能力與水平。大中型勞務企業可充分利用自身優勢搭建線上勞務用工平臺,為施工企業提供合格的建筑工人。小微型勞務企業應向專業作業企業轉型發展,做專做精專業作業。
新華社經濟分析師認為,將建筑工人職業化可在一定程度上解決建筑行業工人流失率高、流動性大、獲得感低等問題。具備條件的大中型建筑施工總承包企業可建立技能人員培訓考核機構,自主開展企業工人的培訓、考核和發證工作。政府部門要引導建筑企業通過加強校企合作、新型學徒制等多種形式,開展崗前培訓和技能提升培訓,建立技能導向的激勵機制。企業和政府部門應聯合做好建筑工人相關職業技能標準和評價規范制定工作,按照國家職業資格目錄規定的職業工種推動建筑工人職業鑒定工作。
策劃:匡樂成 王勝軍 金雷
執筆:李安然 肖正華
調研合作單位:中國建設報、中國勞動學會
參與調研人員:張超 袁波 王寧 朱程 孫寅
張磊 崔璐 楊有宗 李文哲 高洋洋 程曉麗 蘭海笑
編輯:張長安 萬利 李 偉 李真